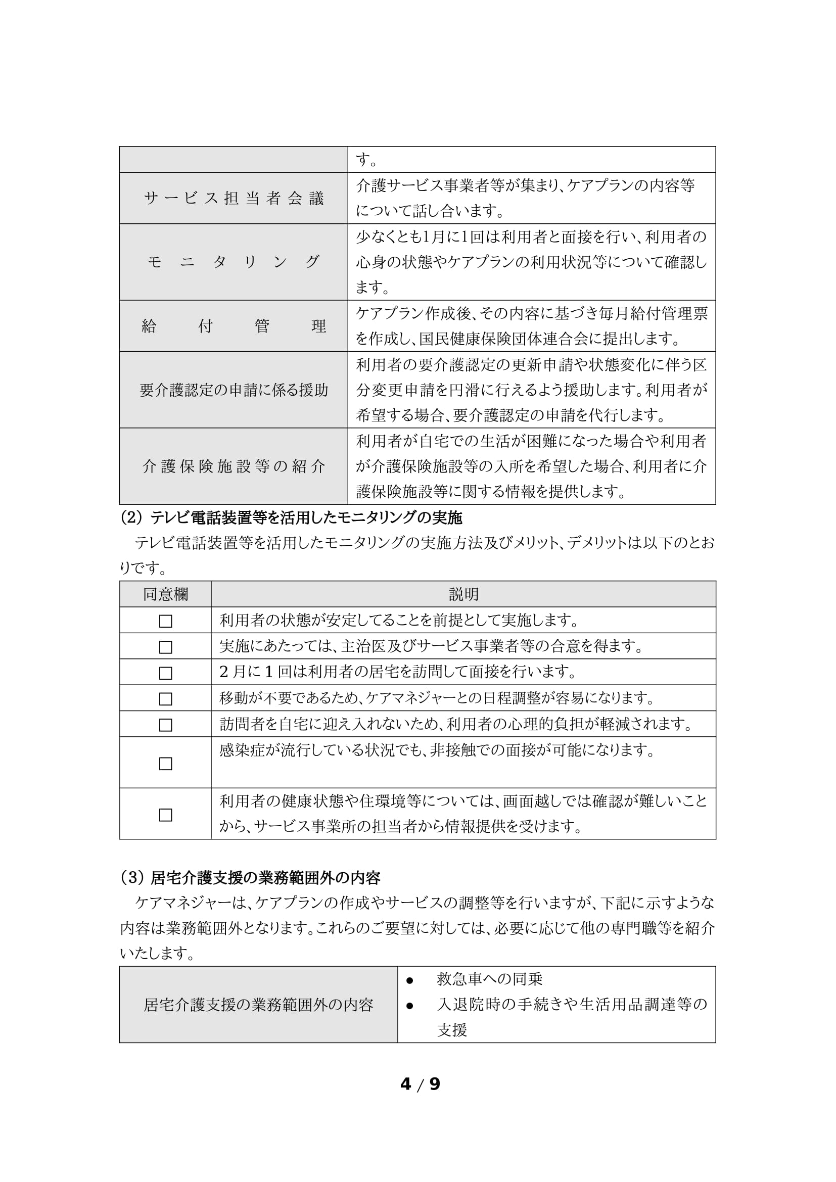
ケアプランみちしるべ
03-6659-7498
事業所番号1370806612
居宅介護支援とは
居宅介護支援とは
居宅の要介護者が居宅サービス等を適切に利用できるよう、心身の状況、置かれている環境、要介護者の希望等を勘案し、ケアマネジャーと呼ばれる介護支援専門員がご利用者の必要としている介護サービスが適切に利用できるように居宅サービス計画(ケアプラン)を作成するとともに、サービス事業者等との連絡調整を行い、介護保険施設等への入所を要する場合は、当該施設等への紹介も行います。
ケアマネジャー(介護支援専門員)とは ▼
要介護者又は要支援者からの相談に応じるとともに、要介護者又は要支援者が心身の状況に応じて適切なサービスを受けられるよう、保険者・サービス事業者・施設等との連絡調整を行う者であり、要介護者又は要支援者が自立した日常生活を営むために、必要な援助に関する専門的知識及び技術を有するものとして、都道府県より介護支援専門員証の交付を受けた者です。
※ケアマネジャーが行う主な業務
- ケアプラン作成
- 関係機関との連絡調整
- サービスの日常的、継続的な点検
ケアマネジャー(介護支援専門員)とは ▼
要介護者又は要支援者からの相談に応じるとともに、要介護者又は要支援者が心身の状況に応じて適切なサービスを受けられるよう、保険者・サービス事業者・施設等との連絡調整を行う者であり、要介護者又は要支援者が自立した日常生活を営むために、必要な援助に関する専門的知識及び技術を有するものとして、都道府県より介護支援専門員証の交付を受けた者です。
-
※ケアマネジャーが行う主な業務
- ケアプラン作成
- 関係機関との連絡調整
- サービスの日常的、継続的な点検
ご利用までの流れ
- 1.介護を受けられる方、家族様の現状を把握させて頂きます。
- ケアマネジャーがご利用者様、ご家族様と面談し、状況や生活環境、生活歴、現状の問題点などの課題分析を行います。
- 2.ケアプランの原案を作成します。
- 課題分析をもとに、ケアマネジャーがケアプランの原案を作成します。
- 3.各サービス事業者との連絡や調整を行います。
- ケアマネジャーが中心となりサービス担当者会議を開催し、サービス事業所の担当者とご利用者様、ご家族様と話し合い、サービス内容の調整を行います。
- 4.ケアプランを作成し、ご利用者様、ご家族様に確認、同意を頂きます。
- ケアプランを作成します。ケアプランがご希望に添ったものか問題がないかご確認頂き、同意を得ます。
- 5.ケアプランに基づき介護サービスの利用が始まります。
- サービスが開始されると、月に一回以上ケアマネジャーが自宅を訪問致します。ご利用者の様子などを把握し、現在の状況とケアプランがあっているかなど、 モニタリングを行います。
よくある質問
- ケアマネジャーはどうやって選ぶの?
- 介護が必要になった場合、まずは介護認定を受けるために市区町村の介護保険課等に申請します。介護保険サービスを受けるためには、ケアプランを作成するケアマネジャーが必要です。そのケアマネジャーを決める場合は、地域包括支援センターにご相談いただくかお近くの居宅介護支援事業者にご相談下さい。
- ケアプランの作成にはいくらかかるの?
- ケアプラン作成についてお客様の費用はかかりません。
要介護1~5の方は居宅介護支援事業所のケアマネジャーが作成し、要支援1・2の方はお近くの地域包括センターが作成するか、地域包括支援センターの委託を受けた居宅介護支援事業所が作成します。
管理者から一言
毎日の生活の中で悩みや不安を感じた時に、私たちがみちしるべとなって「一緒に考えともに歩む」という願いを込めて、ケアプランみちしるべと名付けました。
一度きりの人生を楽しく幸せに過ごせますように。
個人情報保護方針
当社は、当社が取得した個人情報の取扱いに関し、個人情報の保護に関する法律、個人情報保護に関するガイドライン等の指針、その他個人情報保護に関する関係法令を遵守します。
会社概要
ケアプランみちしるべ
| 名称 |
株式会社モート ケアプランみちしるべ
|
| 代表 |
代表取締役 堀 幸山 |
| 職員 |
管理者 由良 久美子 |
| 住所 |
〒135-0012東京都江東区海辺21-6 |
| 電話・Fax |
Tel.03-6659-7498 |
| 営業時間 |
月曜~金曜9:00~17:00 |
居宅介護支援 重要事項説明書
詳細はこちらをクリック▼